Natuurinclusief als ontwerp- en communicatietool |
|
|
|
|
| Nina Ravestein, landschapsontwerper en oprichter van P.A.D. landscape,
maandag 25 november 2019 |
 |
| 339 sec |
Natuurinclusief ontwerpen houdt in dat je al vanaf het begin van het ontwerpproces rekening houdt met de bestaande biodiversiteit. Je ontwerpt een uitbreiding of versterking van het ecosysteem zodanig, dat de bebouwde omgeving geen onderbreking is van de natuur, maar er deel van gaat uitmaken. Vooral het stedelijk gebied zit vol kansen die nu verloren gaan. Er is in de stad meer biodiversiteit aanwezig dan op het platteland; genoeg kansen dus voor ontwerpers om op in te haken. Maar het leven in de stad is ook kwetsbaar en aan snelle veranderingen onderhevig. De stad en onze woonwijken moeten daarom gezien worden als habitat waarbij mens en dier, beplanting en gebouw een samenwerking met elkaar aangaan. Dat wij mensen profijt hebben van de natuur in onze omgeving, is de laatste jaren wel genoeg bewezen. Het is nu dus tijd om ervoor te zorgen dat de natuur ook profijt heeft van onze aanwezigheid. Het is namelijk een investering in ons eigen belang en hoe meer we investeren, hoe meer rendement we kunnen verwachten.
 |
| Nina Ravestein, oprichter P.A.D. landscape uit Rotterdam (Foto's Nathalie Smeding) |
Natuurinclusief ontwerpen is een pionierspraktijk die steeds populairder begint te worden en daardoor steeds meer aanhangers krijgt. Belangrijk is dat de ingrepen die we doen wel nut hebben en het niet slechts een modeterm wordt. Kennis van ecologie, specifieke kennis van planten- en diersoorten, de geschiedenis van een landschap, maar ook van het menselijk gedrag is een belangrijk aspect waarmee we rekening moeten houden, willen we de leefbaarheid en de overlevingskans van ingrepen vergroten. We moeten het effect van onze ontwerpkeuzes kunnen begrijpen om de juiste randvoorwaarden te kunnen creëren; dit kan alleen aan de hand van deze kennis. Daarom ontwerpt P.A.D. landscape integraal op grond van al deze thema's en worden ecologie en biodiversiteit als volwaardige functies in het ontwerp meegenomen. Als we duurzaam willen ontwerpen, kan dit alleen als onze ingrepen toekomstbestendig zijn. Hierbij hebben we de gebruikers van onze ontwerpen nodig en speelt communicatie dus een ontzettend grote rol. Je kunt niet iets beschermen wat je niet kent. Het verhaal dat het landschap vertelt, staat daarom bij P.A.D landscape voorop.
 | | Wanneer we natuurinclusief ontwerpen vanaf het begin meenemen in het proces, vergroten we de esthetische waarde. Deze bank is behalve ontmoetingsplek en kunstwerk ook een nestplaats voor solitaire bijen. (BuzzBench Anne Marie van Splunter) |
|
|
Waarom zouden we in natuurinclusief ontwerpen investeren?
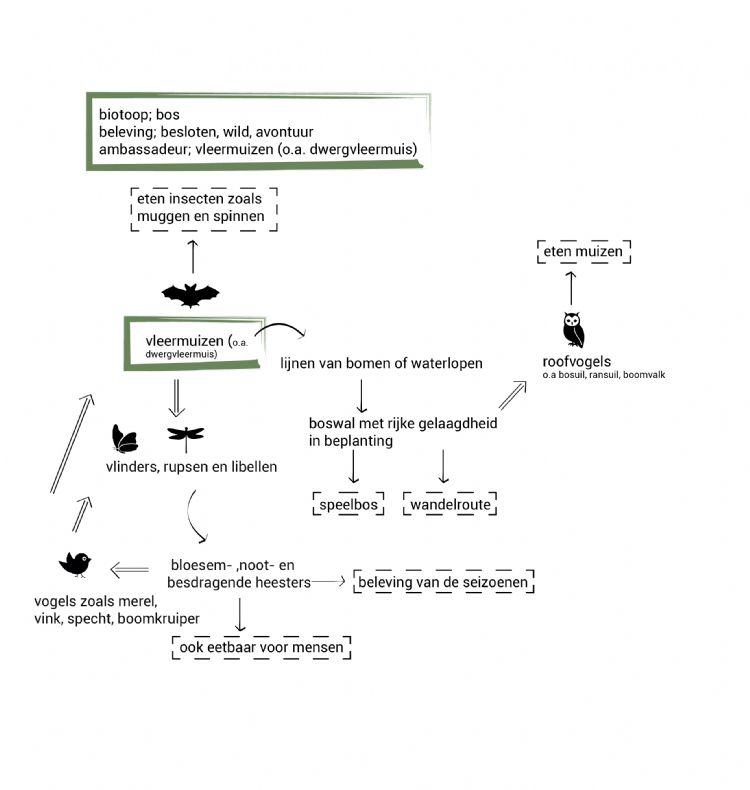
De ecosysteemdiensten Bij natuurinclusief ontwerpen streven we naar een symbiose tussen mens en natuur. We gaan een samenwerking aan waarvan beide partijen voordeel hebben. Geen enkele soort kan op zichzelf overleven, dus hoe meer we kunnen samenwerken, hoe beter. Het is van belang dat we met de ingrepen die we doen de biodiversiteit vergroten. Dit betekent niet alleen het vergroten van het aantal aanwezige planten- en diersoorten, maar ook van de genendiversiteit. Dit doen we door te zorgen dat natuurinclusieve projecten geen eilanden zijn, maar stapstenen worden in het grotere groennetwerk. Hoe gevarieerder een ecosysteem, hoe robuuster het wordt. Een veerkrachtig ecosysteem geeft ons daarbij weer meer rendement: de ecosysteemdiensten. De meest directe positieve invloed van meer groen is inmiddels wel bekend: door verdamping van water zorgen planten voor verkoeling, ze bieden schaduw en nemen water op, waardoor overlast bij hevige regen voorkomen kan worden. Ook voor onze gezondheid is groen in de omgeving belangrijk. Maar door met ecosystemen te ontwerpen, wordt op veel meer verschillende niveaus gewin behaald. Een speelbos kan een goede nestplek zijn voor roofvogels, die vervolgens muizen opeten. Gelaagde beplanting is een goede verstopplek voor struweelvogels, een goede geluidsbuffer en kan een eetbaar landschap voor mensen bieden. Als je een samenhangend netwerk ontwerpt in plaats van alleen in plekken te denken, ontstaan er bijvoorbeeld recreatieroutes met bloesembomen waar vleermuizen op de insecten afkomen. Onze seizoensbeleving wordt enorm versterkt als we ervoor zorgen dat er in elk seizoen voedsel en beschutting is voor dieren. De herfst treedt op dit moment in, maar in veel steden zijn op enkele bomen na de meeste bladeren nog steeds groen. Dat komt doordat er vaak te veel wordt ingezet op één soort, zoals de plataan in Rotterdam. Maar weet wel dat deze geliefde boom, hoewel het een goede stadsboom is, nauwelijks pollen- of nectarwaarde biedt. Bij P.A.D. landscape zien we graag een veel (bio)diverser palet aan bomen, zodat we onze eigen Indian summer midden in de stad hebben. Het is nu zoeken naar mooie groenplekken, terwijl met kleine ingrepen zoals soortkeuze verwondering voor iedereen bereikbaar is.
Door seizoensbeleving te koppelen aan ecologie, vergroten we tegelijkertijd ons bewustzijn van en onze affiniteit met de natuur. Door in systemen te denken, vergroten we dus de voordelen voor mens en natuur. Maar op deze manier kunnen we ook bepaalde zorgen wegnemen. Een waterpartij is zowel voor mens als natuur een enorme aanwinst. Toch is het eerste wat sommige mensen roepen: 'Daar komen muggen op af!' Maar als wij onder de dakranden nestgelegenheid maken voor de gierzwaluw, eet deze vervolgens 10.000 insecten per dag, waaronder muggen en spinnen. Om hierop in te kunnen spelen, is kennis van de behoeftes van individuele soorten van belang, maar ook van de relaties die zij onderling vormen.
 | | In 1418 werd al gebruikgemaakt van ecosysteemdiensten door in de gevel van het Agnietenklooster nestkasten te integreren voor de gierzwaluw. (Foto uit boek Stadsnatuur maken, Vink, Vollaard, De Zwarte) |
|
|
Is het een dure investering?
Het integrale ontwerpproces Natuurinclusief ontwerpen begint met het maken van een uitgebreide analyse. Lijnen, punten en vlakken laten zien welke planten- en diergemeenschappen al in de omgeving van het plangebied voorkomen. Gekoppeld aan de visies van de desbetreffende gemeente worden de kansen waarop ingespeeld kan worden inzichtelijk gemaakt. Misschien wil de gemeente de komende jaren gaan investeren in bloemrijk hooiland langs grote wegen, wat kan leiden tot een verbindend bijenlint met het plangebied. Hoe eerder natuurinclusief ontwerpen in het proces wordt meegenomen, des te meer kansen zichtbaar worden waarop kan worden ingespeeld en hoe meer voordelen eraan gekoppeld kunnen worden. Vleermuisroutes kunnen bijvoorbeeld gekoppeld worden aan de infrastructuur, nadat nest-, foerageer- en slaapplekken in kaart zijn gebracht. Ecosystemen zijn complex en het luistert heel nauw waar je welke ingreep toepast. Zo willen verschillende vogels hun nest aan verschillend georiënteerde gevels, sommige willen alleen hun nest bouwen en andere weer samen. Door de bestaande groenstructuren in kaart te brengen, wordt duidelijk welke verbindingen gelegd kunnen worden en welke biotopen er nog ontbreken, zodat je weet voor welke soorten je maatregelen moet ontwerpen. Kennis van welke soort wat nodig heeft om zich te kunnen vestigen in een plangebied, is hierbij essentieel. Sommige vlinders leggen hun eitjes bijvoorbeeld maar op één soort plant. Het probleem is dat ecologen vaak pas betrokken worden bij het proces als het ontwerp er al ligt. Dan blijken er ineens vleermuizen in het plangebied te zitten, waardoor het hele project tijdelijk stil komt te liggen. De ontwerper vormt hierbij een belangrijke schakel tussen gemeente, ecoloog, opdrachtgever en gebruiker. Doordat P.A.D. landscape deze kennis integraal meeneemt vanaf het begin, is het geen extra kostenpost op het einde, maar een extra voordeel: het versterkt het verhaal dat het landschap en de beplanting vertellen en vergroot de ecologische en esthetische waarde van ingrepen die binnenkort verplicht worden. Er is namelijk zo veel meer mogelijk dan alleen maar achteraf nestkastjes ophangen. Deze kansen zullen alleen zichtbaar worden als we het natuurinclusieve proces in het grotere geheel plaatsen.
 | | Een grondige analyse aan het begin van het project is nodig om te kunnen inspelen op kansen. (Happy Days, Zoetermeer. P.A.D. landscape i.s.m. plein06) |
|
|
 | | Ecosystemen zijn complex. Kennis van ecologie, specifieke kennis van planten- en diersoorten, de geschiedenis van een landschap maar ook van het menselijk gedrag, zijn belangrijke aspecten waar we rekening mee moeten houden. (Happy Days, Zoetermeer. P.A.D. landscape i.s.m. plein06) |
|
|
Hoe krijgen we te maken met natuurinclusief ontwerp?
De wetgeving Wetgeving speelt een heel belangrijke rol bij het stimuleren van natuurinclusief ontwerpen. Het is goed om te zien dat gemeentes als Den Haag al gaan werken met een puntentellingsysteem, waarbij in tenders een bepaald aantal punten moet worden gescoord voor ecologische en biodiverse ingrepen. Het is overduidelijk welke positieve invloed wetgeving heeft op steden zoals Singapore, waar groen bouwen de norm is en een wedloop ontstaat onder ontwerpers die allemaal de grootste groene toren willen bouwen. Helaas zijn er nog veel steden als Rotterdam, waar de biodiversiteitsvisie geen status heeft. Het college wil bouwbedrijven niet verplichten om natuurinclusief te bouwen, terwijl regelgeving dus juist zo'n belangrijke drijfveer is. De verdichting van Rotterdam gaat uiteraard gewoon door, waardoor er meer druk op groenplekken en de natuur komt te liggen. Als de regelgeving te vrijblijvend is, wordt er niet in grotere systemen gedacht, wat juist essentieel is voor stadsnatuur. Hierdoor gaan er kansen verloren, zoals bij de sloop van het stuk oud spoor van de Hofbogen, dat over de snelweg heen een verbinding vormde tussen centrum en buitenwijk. Zonde! Zeker omdat investeren in natuurinclusief ontwerpen zoveel andere voordelen met zich meebrengt, zoals het tegengaan van wateroverlast, luchtvervuiling, onveiligheid en eenzaamheid, om maar wat fundamentele problemen te noemen die in Rotterdam spelen. Uiteindelijk zal het verplichten van natuurinclusief ontwerpen ook voor de bouw een positief effect hebben. Soorten staan nu op de rode lijst of genieten soortenbescherming omdat ze zeldzaam zijn. Wanneer natuurinclusief bouwen de norm wordt, ontstaan er meer habitats waar de soort zich kan vestigen en voortplanten, waardoor deze op den duur geen bescherming meer nodig heeft. De aantallen nemen toe, er hoeven geen ontheffingen meer te worden aangevraagd en projecten hoeven dus niet meer zo vaak vertraging op te lopen. We hebben er uiteindelijk allemaal baat bij als we kijken naar het grotere geheel en de lange termijn.
 | | De kleuren van de Indian summer zorgen voor verwondering en vergroten de affiniteit met de natuur. P.A.D. vergoot met natuurinclusief ontwerp de biodiversiteit en de verwondering. (Foto Aaron Burden, Unsplash) |
|
|
Nina Ravestein van P.A.D. landscape
P.A.D is de afkorting voor plant art design. De naam refereert aan een andere kijk op ontwerpen met beplanting en landschap. Bij P.A.D. wordt beplanting gezien als een levende kunstvorm waarmee je een verhaal vertelt. Het is zo veel meer dan alleen een mooi plaatje. Het verhaal dat je met beplanting en landschap vertelt, is essentieel voor het creëren van meer affiniteit met de natuur. De noodzaak van ingrepen kan op deze manier beter worden overgebracht aan gebruikers, bewoners en opdrachtgevers. Geen enkele levensvorm kan op zichzelf overleven, de mens dus ook niet. P.A.D. ontwerpt vanuit het gedachtegoed dat een symbiose tussen mens en natuur bijdraagt aan de oplossing van belangrijke problemen, zoals klimaatadaptatie, sociale veiligheid en de toenemende eenzaamheid. Duurzaamheid betekent daarbij: de connectie zoeken tussen natuur en cultuur, de balans tussen het natuurlijke proces en menselijk ingrijpen. De stad en onze woonwijken moeten gezien worden als habitat waar mens en dier, beplanting en gebouw een samenwerking met elkaar aangaan. Door op deze manier te ontwerpen, kunnen we de beleving van het landschap en de seizoenen, het geluksgevoel en onze (geestelijke) gezondheid versterken. Ravestein gebruikt natuurinclusief ontwerpen hierbij als een ontwerp- en communicatietool, zodat deze aspecten integraal worden meegenomen in het proces en zo bijdragen aan de esthetische waarde van de plek. Bij P.A.D. landscape kunt u terecht voor onder andere natuurinclusieve consultancy, biodiverse beplantingsplannen en ecologische landschapsconcepten.
|
| LOGIN
met je e-mailadres om te reageren.
|
|
|
| Er zijn nog geen reacties. |
|